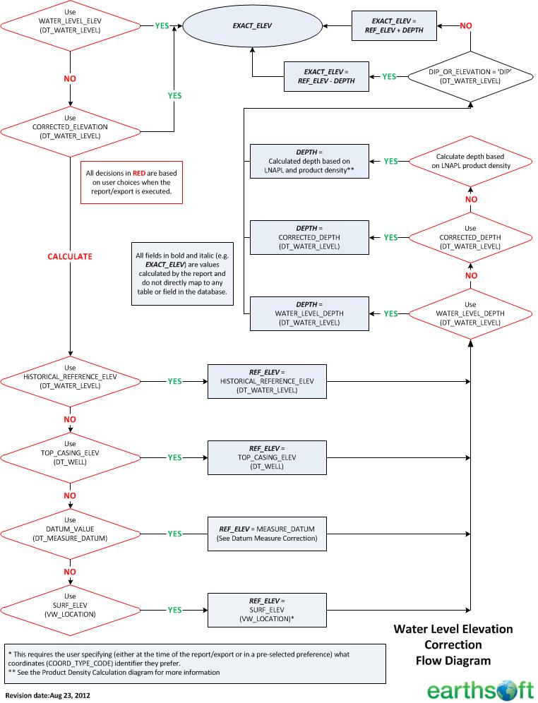
Diagram for Water Level Elevation Corrections

<< Click to Display Table of Contents >>

Navigation:  EQuIS Library > Reports > Standard Reports > Water Levels >

Diagram for Water Level Elevation Corrections

30197-WL-Elevation-Correction-Diagram